Архитектура сети

Архитектура сети#

В AIC, по умолчанию, для подключения виртуальных машин к сети используется технология «Сетевой мост».

Сетевой мост KVM (KVM bridge network) — это способ подключения виртуальных машин к физической сети. При использовании моста, виртуальная машина выступает как отдельное устройство в сети. Среди преимуществ при использовании этой технологии можно выделить следующие:

  • прозрачное подключение — виртуальные машины могут обмениваться данными с другими устройствами в сети, как будто они находятся в одной сети;

  • расширяемость — мост позволяет подключать больше виртуальных машин без необходимости изменения сетевой конфигурации;

  • увеличение пропускной способности — виртуальные машины могут использовать всю доступную пропускную способность физической сети.

В AIC весь сетевой трафик разделен между несколькими обязательными VLAN:

  • BMC — VLAN для IPMI трафика. Служит для управления физическими серверами со стороны платформы виртуализации ПК СВ Брест и ПО DCImanager;

  • MGMT — управляющий VLAN. Предназначен для передачи управляющего трафика между компонентами AIC и управления виртуальными машинами;

  • Backup — для передачи данных между компонентами AIC и CPK RuBackup;

  • iSCSI — для передачи данных между OC СН ALSE и СХД по протоколу iSCSI;

  • Ceph — для передачи данных между OC СН ALSE и SDS Ceph;

  • VM — для трафика виртуальных машин.

Разделение сетей обусловлено необходимостью деления потоков данных для обеспечения требований информационной безопасности, надежности и производительности.

Количество VLAN в AIC может меняться в зависимости от набора компонентов входящих в поставку AIC, требований ИБ и других условий использования ОП.

Количество IP-адресов в каждой сети (netmask) необходимо выбирать исходя из планируемого роста количества служб, сервисов, зон доступности и других параметров.

Предупреждение

Совмещение трафика SDS Ceph и(или) iSCSI с другими данными категорически не рекомендуется и не является поддерживаемой конфигурацией.

Схема деления трафика внутри AIC:

../../_images/traffic_scheme.png

Стандартные VLAN в AIC

VLAN

Название

Описание

100

BMC

Объединяет BMC интерфейсы серверов для управления со стороны ПК СВ «Брест»

101

Management

Сеть для управляющего трафика

102

Backup

Сеть для создания резервных копий служебной информации AIC

103

iSCSI

Сеть передачи iSCSI трафика

104

Ceph Internal

Сеть для передачи служебного трафика SDS Ceph

104

Ceph Public

Сеть для передачи публичного трафика SDS Ceph

150

VM

Сеть трафика виртуальных машин

Облачная Платформа AIC допускает создание дополнительных VLAN в случае необходимости.

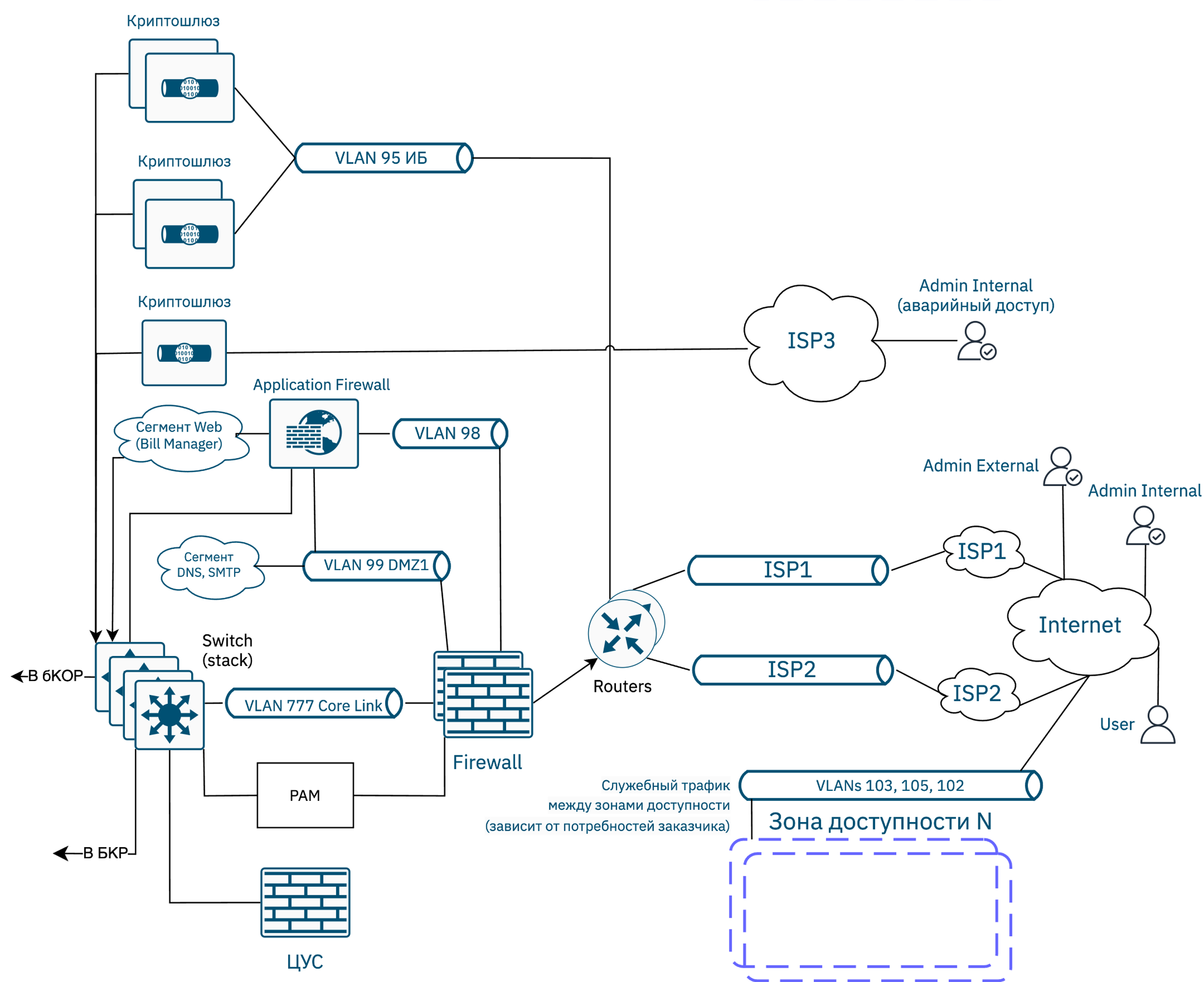
На рисунках ниже приведен пример сети с использованием AIC.

Общая схема

../../_images/general_scheme.png

Основной блок ИБ

../../_images/main_block_ib.png

Блок Контроля Облачных Ресурсов

../../_images/block_cloud_res.png

Блок Клиентских Ресурсов

../../_images/block_client_res.png